Skip to content Skip to sidebar Skip to footer

45 expression is not an integer constant expression

extern定义的常量在Switch中报错“expression is not an integer ... Jul 9, 2017 · If you set the value of the constant in the .m, it is not visible by other translation units that only include the .h file. The value of the constant must be known at compile time to be able to be used in a case within a switch. Constant expressions - cppreference.com Feb 19, 2023 · Expressions General Value categories(lvalue, rvalue, xvalue) Order of evaluation(sequence points) Constant expressions Potentially-evaluated expressions Primary expressions Lambda expressions(C++11) Literals Integer literals Floating-point literals Boolean literals Character literalsincluding escape sequences

"static assertion expression is not an integral constant ... Sep 11, 2022 · The first argument to _Static_assert is just one context where constant integer expressions are required. That said, since Clang treats the same expression as an integer constant is most other contexts (see the test case below), I think the fact that it rejects it in _Static_assert should be considered a bug. With that let me reopen this report ...

Expression is not an integer constant expression

Expression is not an integer constant expression

Expression is not an integer constant expression in iOS ... Jun 29, 2015 · The error expression is not an integer constant expression means just what it says: in a case, the value must be constant, as in, not a variable. You could change the declarations above the switch to be constants: const int match1=0; const int match2=1; Or you could use an enumeration. Or a #define. C compiler: missing diagnostics "expression is not an integer ... Jan 11, 2022 · expressions whose results are integer constants, _Alignof expressions, and floating constants that are the immediate operands of casts. Cast operators in an integer constant expression shall only convert arithmetic types to integer types, except as part of an operand to the sizeof or _Alignof operator. [Solved] Expression is not an integer constant expression ... Jun 7, 2022 · Solution 1. The error expression is not an integer constant expression means just what it says: in a case, the value must be constant, as in, not a variable. You could change the declarations above the switch to be constants: const int match1 =0; const int match2 =1; Or you could use an enumeration. Or a #define.

Expression is not an integer constant expression. What is an Integer constant expression in C programming? Aug 7, 2021 · An integer constant expression is an expression that consists only of * operators other than assignment, increment, decrement, function-call, or comma, except that cast operators can only cast arithmetic types to integer types integer constants enumeration constants character constants [Solved] Expression is not an integer constant expression ... Jun 7, 2022 · Solution 1. The error expression is not an integer constant expression means just what it says: in a case, the value must be constant, as in, not a variable. You could change the declarations above the switch to be constants: const int match1 =0; const int match2 =1; Or you could use an enumeration. Or a #define. C compiler: missing diagnostics "expression is not an integer ... Jan 11, 2022 · expressions whose results are integer constants, _Alignof expressions, and floating constants that are the immediate operands of casts. Cast operators in an integer constant expression shall only convert arithmetic types to integer types, except as part of an operand to the sizeof or _Alignof operator. Expression is not an integer constant expression in iOS ... Jun 29, 2015 · The error expression is not an integer constant expression means just what it says: in a case, the value must be constant, as in, not a variable. You could change the declarations above the switch to be constants: const int match1=0; const int match2=1; Or you could use an enumeration. Or a #define.

BASICS CONCEPTS OF 'C'.  C Character Set C Character Set ...

BASICS CONCEPTS OF 'C'.  C Character Set C Character Set ...

VBA Constant Expression Required - Automate Excel

VBA Constant Expression Required - Automate Excel

Algebraic expression - Wikipedia

Algebraic expression - Wikipedia

iOS : Expression is not an integer constant expression in iOS objective c

iOS : Expression is not an integer constant expression in iOS objective c

Object Oriented Programming with C++

Object Oriented Programming with C++

Clump sequencing exposes the spatial expression programs of ...

Clump sequencing exposes the spatial expression programs of ...

Irrational number - Wikipedia

Irrational number - Wikipedia

Constant Expression - an overview | ScienceDirect Topics

Constant Expression - an overview | ScienceDirect Topics

Methods detecting rhythmic gene expression are biologically ...

Methods detecting rhythmic gene expression are biologically ...

Specify Data Types Using Data Type Assistant - MATLAB & Simulink

Specify Data Types Using Data Type Assistant - MATLAB & Simulink

Literals (Constants) - C++ program

Literals (Constants) - C++ program

DA14531: How to dynamic add BLE custome service and ...

DA14531: How to dynamic add BLE custome service and ...

What might be the reason for this error? - Help - UiPath ...

What might be the reason for this error? - Help - UiPath ...

ViSaL metamodel (UML, selected details omitted, expressions ...

ViSaL metamodel (UML, selected details omitted, expressions ...

Expand Purchase Order Comments on Blank form - Microsoft ...

Expand Purchase Order Comments on Blank form - Microsoft ...

Literals (Constants) - C++ program

Literals (Constants) - C++ program

ios - expressin is not an integer constant expression - Stack ...

ios - expressin is not an integer constant expression - Stack ...

Python's assert: Debug and Test Your Code Like a Pro – Real ...

Python's assert: Debug and Test Your Code Like a Pro – Real ...

Expression is not an integer constant expression' fail to ...

Expression is not an integer constant expression' fail to ...

C++) Expression must have a constant value - Stack Overflow

C++) Expression must have a constant value - Stack Overflow

Constant Expression - an overview | ScienceDirect Topics

Constant Expression - an overview | ScienceDirect Topics

MEMAHAMI PESAN KESALAHAN PADA PASCAL

MEMAHAMI PESAN KESALAHAN PADA PASCAL

Constants - Appian 23.1

Constants - Appian 23.1

What is a constant in math? | TEL Gurus

What is a constant in math? | TEL Gurus

Polynomial Equation | Roots of Polynomials Video

Polynomial Equation | Roots of Polynomials Video

Lab 6 - Computer Science 1 (CMPS 1044) Switch Lab

Lab 6 - Computer Science 1 (CMPS 1044) Switch Lab

Solved Question 3 (10 marks) Let X Exp(A), where x > 0 is ...

Solved Question 3 (10 marks) Let X Exp(A), where x > 0 is ...

Java lambda expression tutorial: Functional programming in Java

Java lambda expression tutorial: Functional programming in Java

clang: clang::Expr Class Reference

clang: clang::Expr Class Reference

2 expressions (ppt-2) in C++

2 expressions (ppt-2) in C++

Determining the Degree of an Algebraic Expression

Determining the Degree of an Algebraic Expression

How to use Switch case Statement in Java with Example

How to use Switch case Statement in Java with Example

Tech tut

Tech tut

How to solve a constant expression required error in C - Quora

How to solve a constant expression required error in C - Quora

Constants in C | Types of Constants in C - Scaler Topics

Constants in C | Types of Constants in C - Scaler Topics

Expression is not an integer constant expression · Issue #62 ...

Expression is not an integer constant expression · Issue #62 ...

Solved Let X ~ Exp(X), where I > 0 is some known constant ...

Solved Let X ~ Exp(X), where I > 0 is some known constant ...

Switch Statement in C++ - GeeksforGeeks

Switch Statement in C++ - GeeksforGeeks

Expression is not an integer constant expression in iOS ...

Expression is not an integer constant expression in iOS ...

Highly Parallel Genome-wide Expression Profiling of ...

Highly Parallel Genome-wide Expression Profiling of ...

Solved Can you also mention if you use chain, product and ...

Solved Can you also mention if you use chain, product and ...

What's New in CLion 2023.1

What's New in CLion 2023.1

JTC1/SC22/WG14 - N2779 Title: Consistency of Parameters ...

JTC1/SC22/WG14 - N2779 Title: Consistency of Parameters ...

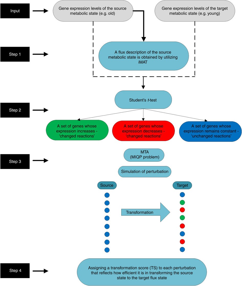
Model-based identification of drug targets that revert ...

Model-based identification of drug targets that revert ...

Solved John Wallis, British mathematician developed the ...

Solved John Wallis, British mathematician developed the ...

Post a Comment for "45 expression is not an integer constant expression"